欢迎光临深圳市云天智能终端有限公司!
中文
中文
English
网站首页
关于我们
产品中心
伸缩系列
墙控系列
拉手系列
标准系列
庭院系列
门窗系列
锁体系列
配件系列
服务支持
使用说明
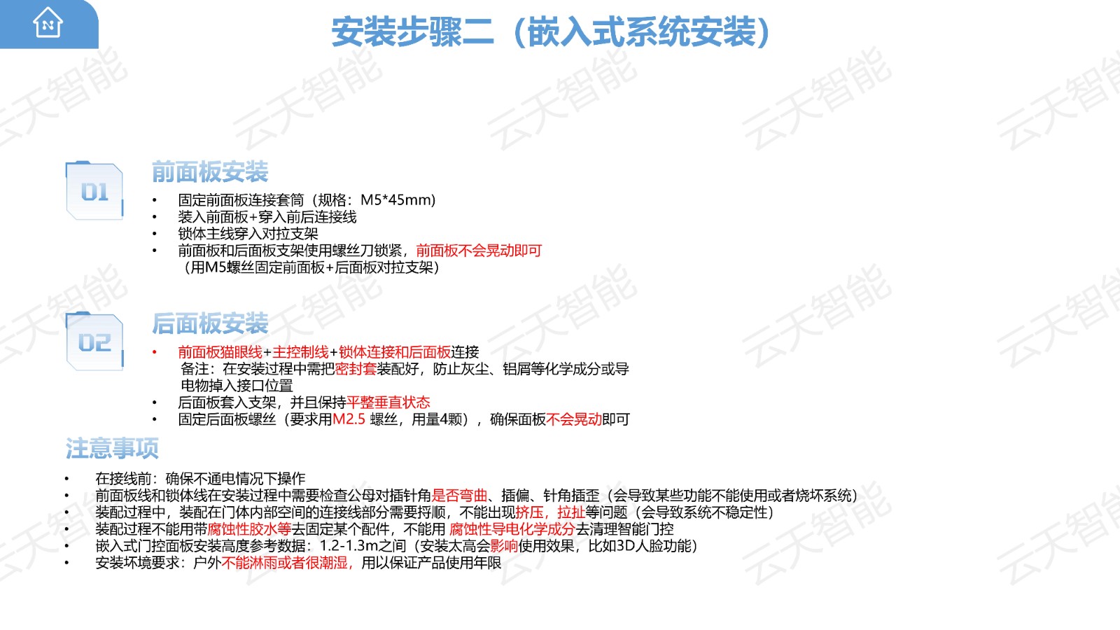
安装指导
下载中心
新闻动态
联系我们
联系方式
在线留言
EN
网站首页
关于我们
产品中心
伸缩系列
墙控系列
拉手系列
标准系列
庭院系列
门窗系列
锁体系列
配件系列
服务支持
使用说明
安装指导
下载中心
新闻动态
联系我们
联系方式
在线留言
首页 >
服务支持 >
安装指导
使用说明
安装指导
下载中心
版权所有© 深圳市云天智能终端有限公司
粤ICP备19040549号
技术支持:
神州通达网络